Iniciaste sesión como:
filler@godaddy.com
Iniciaste sesión como:
filler@godaddy.com
.png/:/cr=t:0%25,l:0%25,w:100%25,h:100%25)
Aprende Fusion 360 en México con este curso online desde cero, orientado al diseño de producto profesional, y obtén tu Certificado Oficial de Autodesk (Autodesk Certified Associate) con masterCAD México.
3 meses
Online
desde 4999 MXN
4 módulos Fusion 360: Sketcher, Sólidos 3D, Planos y ensamblajes
De por vida
Inmediato
Domina el módulo de sólidos de Fusion 360 creando modelos 3D paramétricos a partir de croquis precisos.
Aprenderás a usar comandos como extrude, revolve, sweep, loft y fillets para desarrollar componentes industriales reales aplicables en manufactura, ingeniería y diseño de producto en México.
En el módulo de planos de Fusion 360, aprenderás a generar vistas, cortes, acotaciones y tolerancias siguiendo estándares profesionales.
Dominarás el uso de plantillas personalizadas y la documentación técnica completa para que tus diseños puedan interpretarse correctamente en entornos de manufactura y diseño de producto en México.
Durante el módulo de ensamblajes en Fusion 360, desarrollarás la capacidad de integrar múltiples componentes dentro de un solo proyecto, controlando relaciones, restricciones y movimientos.
Aprenderás a aplicar joints avanzados, simular el comportamiento real de tus diseños y detectar interferencias o colisiones para optimizar la ingeniería del producto.
Con el Curso Fusion 360 Online de masterCAD México, dominarás el diseño de producto de forma práctica y profesional.
Cada módulo combina proyectos reales, lecciones paso a paso y tutoría personalizada, garantizando un aprendizaje sólido desde cero.
Al finalizar obtendrás: un certificado con valor internacional, una constancia DC3 con valor curricular y podrás optar al Certificado Oficial Autodesk Fusion 360 Certified User (ACU), ideal para destacar en tu perfil de LinkedIn y en la industria del diseño y manufactura en México.
El Curso Certificado Fusion 360 online de masterCAD está siempre actualizado con las versiones más recientes de Autodesk Fusion 360, para que aprendas exactamente lo que se usa hoy en la industria en México.
Además, no estudiarás solo: tendrás acceso directo a un tutor personal mediante el Espacio de Trabajo de masterCAD en Slack, donde podrás resolver dudas y recibir retroalimentación.
Nuestra prioridad es ofrecerte una formación práctica, acompañada y sin interrupciones, adaptada a tu ritmo de aprendizaje.
Conviértete en un experto del diseño CAD 3D con el Curso Fusion 360 Online de masterCAD México.
Aprenderás a modelar componentes, generar planos técnicos y ensamblajes industriales usando Autodesk Fusion 360.
Nuestra formación combina práctica, tutoría personalizada y certificación oficial, ayudándote a destacar en el campo de la ingeniería, el diseño y la manufactura avanzada.
Desde la idea hasta el prototipo final, dominarás el modelado paramétrico, materiales, render fotorrealista e impresión 3D, elevando tu perfil profesional en México.
Aprende Fusion 360 online en México con una metodología práctica y flexible, ideal para estudiantes y profesionales del diseño de producto.
Disfruta de acceso ilimitado 24/7, tutorías individuales y proyectos aplicados al mundo real.
Concluye tu aprendizaje con un certificado oficial de Autodesk Fusion 360, y potencia tu carrera en la industria del diseño e ingeniería avanzada.

Inscribirte en el Curso Fusion 360 de masterCAD México es una decisión estratégica para tu carrera profesional.
Dominar esta herramienta te abrirá oportunidades en ingeniería, diseño industrial y manufactura avanzada, posicionándote como un profesional preparado para la nueva era del diseño digital en México.
En masterCAD México, somos pioneros en integrar la Inteligencia Artificial aplicada al aprendizaje de Fusion 360.
Este Curso de Fusion 360 no solo te enseña a diseñar, sino que te entrena con el respaldo de IA de última generación y modelos LLM profesionales, como ChatGPT Plus, Gemini Pro y Claude, para resolver tus dudas con mayor profundidad y precisión.
Cada estudiante cuenta con un tutor personal experto que corrige sus ejercicios y guía su avance, complementado con la IA entrenada por masterCAD, que actúa como un asistente técnico virtual especializado en Fusion 360.
Gracias a esta combinación única, podrás analizar, optimizar y documentar tus proyectos de diseño 3D con el mismo enfoque que emplean los ingenieros de la industria 4.0.
El curso Fusion 360 online de masterCAD México está diseñado para que aprendas de forma práctica desde el inicio.
Cada módulo incluye videos paso a paso, donde nuestros expertos modelan piezas reales y te explican cómo aplicar cada comando en contextos industriales.
Comenzarás con ejercicios sencillos y terminarás dominando el diseño de piezas complejas con precisión profesional.
A través de nuestra plataforma digital flexible, podrás avanzar a tu propio ritmo, repetir las clases, descargar los materiales y practicar hasta dominar cada técnica de modelado 3D en Fusion 360.
Aprender Fusion 360 online con masterCAD México es hacerlo acompañado.
Desde tu inscripción, tendrás un tutor personal asignado, quien te ayudará a mantener un avance constante y a resolver cualquier duda que surja.
Él revisará tus ejercicios, te brindará correcciones detalladas y te guiará en cada paso, asegurando que alcances un dominio completo del software y tu certificación oficial en Fusion 360.
De esta forma, avanzas con la seguridad de tener siempre a un experto en Fusion 360 dispuesto a resolver tus dudas y a guiarte en tu preparación para la certificación Autodesk Fusion 360.
La metodología de masterCAD México está diseñada para garantizar un aprendizaje efectivo y verificable.
Cada módulo del curso Fusion 360 online concluye con un ejercicio práctico de validación, que deberás resolver de forma independiente.
Tu tutor experto revisará tu trabajo para confirmar que dominas los conceptos antes de avanzar al siguiente módulo, consolidando así tu formación técnica y profesional.
En masterCAD México, nuestra metodología se enfoca en la validación de competencias reales
El Curso de Fusion 360 online de masterCAD México no requiere experiencia previa.
Está estructurado para que aprendas desde los conceptos más básicos de la interfaz hasta el modelado profesional de piezas, ensamblajes y planos técnicos.
Cada módulo te guía paso a paso, ayudándote a desarrollar una base sólida en diseño 3D y fabricación digital.
Es la opción perfecta tanto para principiantes como para quienes ya tienen experiencia parcial en software CAD.
No te preocupes por la instalación ni por las licencias de Fusion 360.
En masterCAD México, al inscribirte en el Curso de Fusion 360, te proporcionamos el link de descarga del programa y te acompañamos durante el proceso de instalación con instrucciones sencillas y soporte técnico si lo necesitas.
De esta manera, podrás dedicar todo tu tiempo a aprender a diseñar y modelar en Fusion 360 sin complicaciones.
Una gran ventaja de Fusion 360 es que no requiere una computadora costosa para funcionar correctamente.
Puedes estudiar nuestro curso Fusion 360 de masterCAD México con la mayoría de los equipos, tanto laptops como de escritorio.
🔹 Requisitos minimos: CPU de 4 núcleos (2.5 GHz o más), 8 GB de RAM y tarjeta gráfica integrada con 1 GB de VRAM compatible con DirectX 11.
🔹 Requisitos recomendados para trabajo profesional: CPU de 3+ GHz, 16 GB de RAM o más y tarjeta gráfica dedicada con al menos 2 GB de VRAM.
Nuestro equipo te orientará si necesitas confirmar que tu computadora cumple los requisitos antes de comenzar.
Tu profesor será José de Jesús Aldaco, Ingeniero Senior de Diseño en Daimler Truck, una de las compañías automotrices más importantes del mundo.
Aprenderás Fusion 360 con un instructor que no solo domina la teoría, sino que aplica sus conocimientos en proyectos reales de ingeniería de alto nivel.
Con más de cuatro años de experiencia en diseño de tren motriz y chasis, Jesús ha participado en el desarrollo de componentes críticos para vehículos pesados, desde cabinas hasta sistemas estructurales y mecánicos.
Este curso en Fusion 360 te permite aprender directamente de un profesional en activo del sector automotriz, que comparte contigo su metodología, sus procesos de validación y su visión de ingeniería aplicada.
👉 Puedes consultar su perfil profesional en LinkedIn para conocer más sobre su trayectoria.
Aumenta tus oportunidades laborales dominando SolidWorks, el software que define el diseño mecánico moderno.
Con el Curso de SolidWorks de masterCAD México, aprenderás desde los fundamentos hasta las herramientas avanzadas, desarrollando las competencias que demandan los sectores industrial, automotriz y manufacturero.
El programa te incluye la Cetificación CSWA oficial de SolidWorks de Dassault Systemes.
Dominarás la creación de piezas, ensamblajes y planos técnicos en SolidWorks con precisión profesional.
Además, al combinarlo con el curso Fusion 360, darás un paso más hacia la nueva era del diseño colaborativo y la fabricación digital.
Y si lo seleccionas como opcional al inscribirte en el Curso de Fusion 360, te lo llevas con un importante descuento!
Si buscas crecer profesionalmente en la industria mexicana del Diseño Mecánico, necesitas dominar las herramientas CAD más demandadas.
SolidWorks es el software más usado en empresas de diseño mecánico, metalmecánica y manufactura ligera, mientras que Catia V5 es imprescindible en líderes del sector automotriz y aeroespacial.
Al formarte en ambos programas con masterCAD México, adquieres una doble titulación que te posiciona como un candidato ideal en cualquier empresa industrial, abriendo la puerta a empleos de mayor calidad y mejor remuneración.
Esta capacidad de moverte con soltura entre entornos CAD distintos (SolidWorks y Catia) te convierte en un perfil integral, altamente valorado por las empresas que buscan ingenieros con dominio de todo el flujo CAD-CAM-CAE.
Al inscribirte en el Curso de Fusion 360, puedes añadir la Maestría en Catia V5 como opción complementaria y aprovechar un gran descuento!
Domina AutoCAD y SolidWorks y expande tu futuro profesional en México.
AutoCAD sigue siendo la herramienta clave en arquitectura, obra civil y diseño técnico, mientras que SolidWorks impulsa las carreras en ingeniería mecánica, manufactura y diseño industrial.
Formarte en ambos programas con masterCAD México te permite diversificar tus oportunidades, trabajar en distintos sectores y aumentar significativamente tu valor profesional en el mercado laboral.
Un profesional que entiende ambas plataformas puede liderar equipos mixtos y revisar documentación técnica de distintas disciplinas.
En el mercado global, los perfiles que dominan más de una plataforma CAD son los más buscados por su flexibilidad y capacidad de integración en proyectos multinacionales.
Aprovecha la oportunidad, al elegir la formación en AutoCAD como curso adicional junto al de Fusion 360, ¡te lo llevas con un gran descuento de masterCAD!
En este módulo esencial del Curso Fusion 360 de masterCAD México, sentarás las bases del diseño con Fusion 360 dominando el entorno de bocetos (Sketch).
Aprenderás a crear y definir correctamente líneas, arcos, círculos y splines, aplicando dimensiones, restricciones geométricas (coincidente, paralela, perpendicular, tangente) y herramientas clave como Offset, Trim, Extend, Mirror y Pattern.
El objetivo es que desarrolles bocetos sólidos y totalmente definidos, garantizando precisión y estabilidad en todas tus piezas 3D.
Domina el núcleo del modelado 3D en Fusion 360 con este Curso de masterCAD México.
Aprenderás las operaciones base del diseño paramétrico, dando forma a tus bocetos mediante Extrusión, Revolución, Barrido (Sweep) y Loft, además de utilizar primitivos 3D como cilindros, cajas y conos para generar geometrías rápidas.
Profundizarás en herramientas avanzadas como Nervio (Rib), Refuerzo (Web) y Bobina (Coil) para crear diseños de sólidos 3D de precisión.
Finalmente, perfeccionarás tus piezas aplicando detalles profesionales con Hole, Thread, Fillet y Chamfer, logrando acabados industriales listos para fabricación.
En este módulo del curso de Fusion 360 online en masterCAD México, aprenderás a documentar tus diseños 3D mediante planos técnicos listos para fabricación.
Crearás diferentes tipos de vistas —base, secciones, proyecciones y detalles ampliados— para representar cada componente de forma precisa.
Además, dominarás el acotado técnico, las tolerancias GD&T y la creación de listas de materiales automáticas, personalizando tu cajetín profesional para entregar planos con calidad de ingeniería.
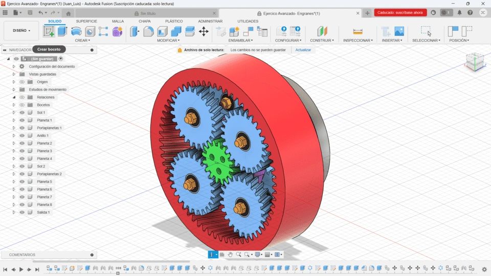
En este módulo aprenderás a construir ensamblajes y mecanismos funcionales paso a paso dentro de Fusion 360.
Comenzarás insertando componentes y comprendiendo su jerarquía dentro del diseño, para luego dominar las Uniones (Joints) y definir cómo interactúan entre sí.
Dominarás distintos tipos de movimiento: rotaciones (Revolute), traslaciones lineales (Slider) y rótulas (Ball), logrando que tus modelos simulen con precisión el comportamiento real de un producto mecánico.
El Curso Fusion 360 Online de masterCAD México está diseñado para principiantes, con un enfoque progresivo que facilita el aprendizaje desde las bases.
Inicias con los principios esenciales del diseño paramétrico 3D, avanzando de manera lógica hacia proyectos más complejos.
Cada lección se apoya en la anterior, permitiendo una comprensión integral y asegurando que desarrolles una base técnica firme en Fusion 360.
Esta formación en Fusion 360 te forma en las tres bases del diseño 3D profesional:
Modelado 3D paramétrico, ensamblajes dinámicos y planos técnicos listos para fabricación.
Con estos conocimientos, podrás comenzar a trabajar de forma profesional en proyectos de diseño e ingeniería con Fusion 360.
Si buscas un dominio total del software, puedes dar el siguiente paso y unirte al Máster en Fusion 360 de masterCAD, donde profundizarás en simulación y superficies avanzadas con Fusion 360.
Nuestra metodología parte del concepto de aprendizaje activo, donde el conocimiento se adquiere mediante la práctica constante.
Por ello, el Curso Fusion 360 está estructurado con 90% contenido práctico, desarrollando proyectos y ejercicios técnicos reales.
Este enfoque garantiza una preparación sólida para certificarte oficialmente y afrontar con seguridad los desafíos del entorno laboral en México y a nivel internacional.
Con la formación online de masterCAD México, tú decides cuándo y cómo avanzar.
La flexibilidad del programa te permite adaptar el aprendizaje a tu agenda personal.
En general, los alumnos completan el curso dedicando unas 4 a 10 horas por semana, logrando terminarlo en aproximadamente 3 meses.
La certificación Autodesk Fusion 360 Certified User (ACU) valida de forma oficial tus habilidades en diseño paramétrico 3D, otorgándote credibilidad profesional a nivel internacional.
En un entorno laboral cada vez más exigente en México, disponer del certificado ACU de Autodesk te distingue frente a otros candidatos y respalda tu preparación técnica.
Si deseas obtenerlo, puedes añadir la certificación oficial al momento de inscribirte como opcional en el Curso de Fusion 360 de masterCAD.
Nuestro objetivo es que llegues al examen con la máxima preparación y confianza.
El programa sigue paso a paso el contenido y la estructura del examen de certificación, asegurando que practiques con el mismo enfoque evaluado.
Te ofrecemos las herramientas y la formación necesarias, sin embargo el aprobado no esta garantizado, conseguir la certificación ACU de Autodesk depende de tu propio esfuerzo y dedicación.
En masterCAD México, te ofrecemos una experiencia de aprendizaje flexible y guiada.
Accede a lecciones grabadas disponibles las 24 horas, para avanzar a tu ritmo, con el respaldo de un tutor personal que te acompaña en todo el proceso.
Mediante nuestro entorno colaborativo en Slack, podrás consultar dudas, compartir avances y mantener la motivación durante toda tu formación.
Tu formación concluye con un diploma internacional de masterCAD, que acredita tus habilidades en Fusion 360..
Además, al superar este Curso de Fusion te damos una constancia DC3 con valor curricular que refuerza tu trayectoria profesional en ingeniería y diseño, tanto en México como en el extranjero
Con nuestro método de aprendizaje flexible, tú estableces tu propio ritmo.
El Curso de Fusion 360 de masterCAD se adapta a tus tiempos y estilo de estudio.
Puedes inscribirte en cualquier momento y comenzar de inmediato: la plataforma está disponible las 24 horas, todos los días y el acceso es de por vida.
En masterCAD no estudias solo, aprendes con el respaldo de expertos certificados por Autodesk.
A diferencia de otros cursos, aquí recibirás asesoría directa de profesionales con trayectoria en la industria, asegurando una formación práctica y relevante para tu desarrollo profesional.
Comenzar tu aprendizaje en Fusion 360 es sencillo.
Nosotros te facilitamos el software oficial de Autodesk, y tú solo necesitas un equipo compatible con Windows que cumpla los requisitos mínimos:
Con esto, tendrás todo lo necesario para trabajar con fluidez en tus proyectos de diseño en Fusion 360.
Con masterCAD, tu Curso de Fusion 360 es para siempre.
Disfruta de acceso vitalicio al contenido y a todas sus futuras mejoras.
Tu formación se mantendrá siempre actualizada, acompañándote durante toda tu trayectoria profesional.
No estarás solo en el proceso final.
Nuestro curso incluye soporte especializado durante la certificación, guiándote paso a paso en el registro y presentación del examen oficial Autodesk Certified User (ACU) a través de la plataforma de Autodesk.
Contarás con orientación personalizada para asegurar que completes exitosamente cada fase del proceso de acreditación.
Tu aprendizaje se desarrolla con la versión educativa más reciente de Fusion 360, asegurando que domines las herramientas y funciones vigentes en el entorno profesional.
De esta forma, las competencias que adquieres serán totalmente aplicables en el mercado laboral de México y coherentes con los requisitos del examen de certificación ACU.
Aceptamos tarjeta de debito, crédito, Mercado Pago, PayPal, transferencia y pago en OXXO.
Para transferencias y depósitos en Oxxo, escríbenos un mensaje a mastercad@mastercad.com.mx o por WhatsApp: +52 221 411 69 14, para que te demos los datos bancarios.
Claro, justo abajo a tu derecha tienes un icono de mensaje, presiónalo para que aparezca un formulario de contacto o también nos puedes escribir a mastercad@mastercad.com.mx o por WhatsApp: +52 221 411 69 14.
Copyright © 2018 - 2026 masterCAD México - Todos los derechos reservados.
Our website uses cookies to provide you with a better browsing experience by analyzing site traffic. You can modify your preferences in your browser's settings at any time.